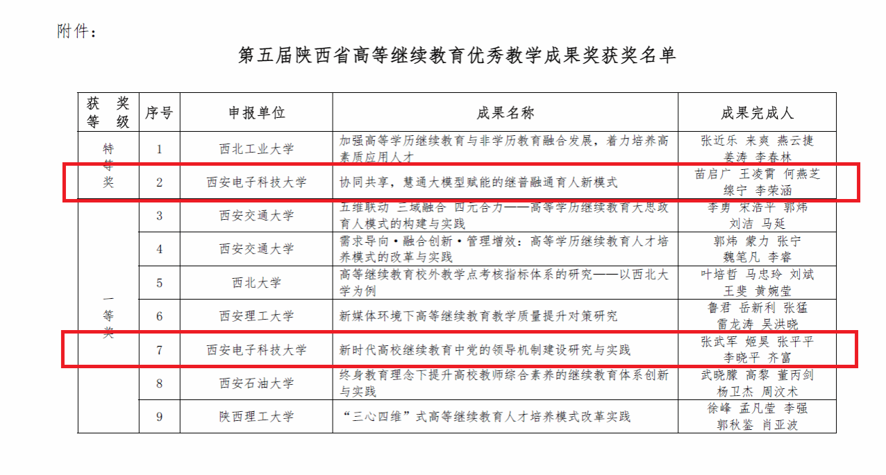
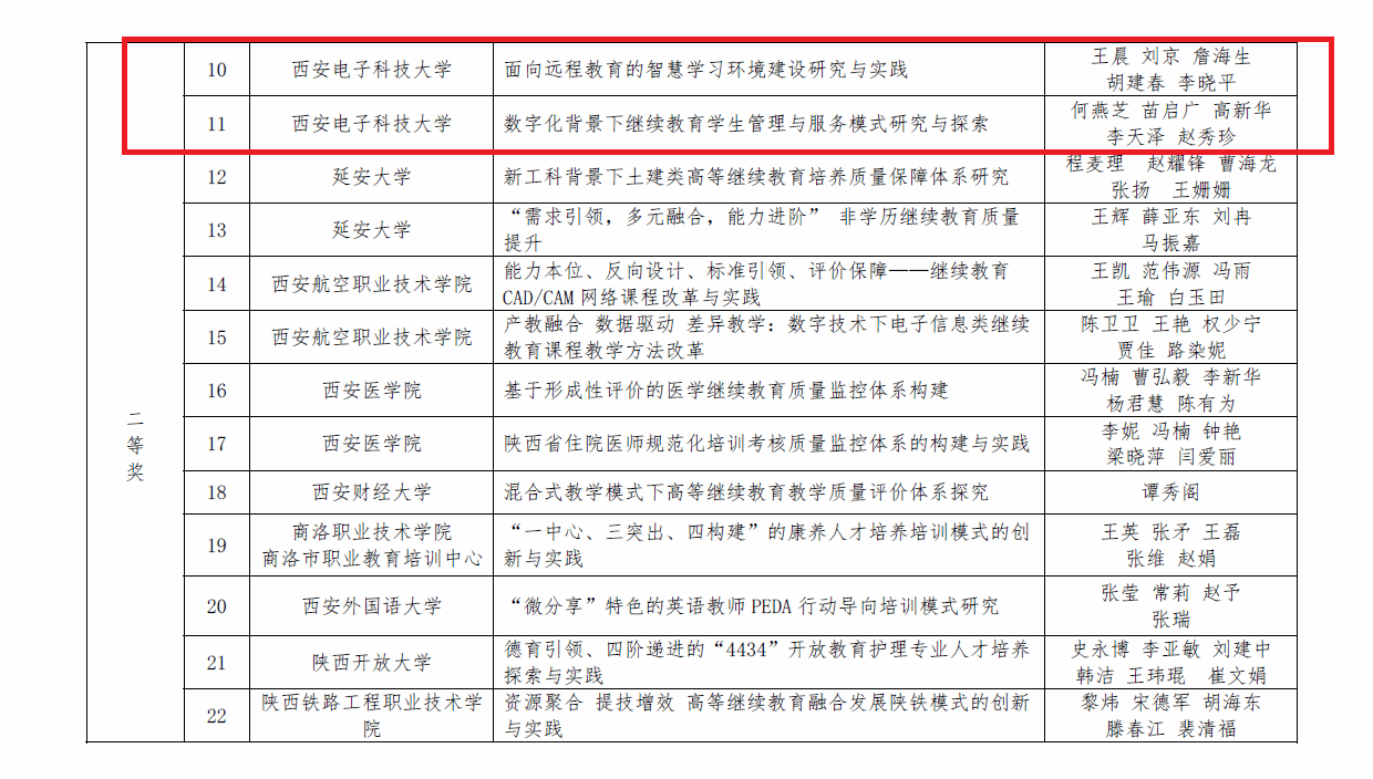
近日,陕西省高等继续教育学会公布了第五届陕西省高等继续教育优秀教学成果奖和第一届陕西省高等继续教育优秀教师评选结果,公司《协同共享,慧通大模型赋能的继普融通育人新模式》等4个项目获优秀教学成果奖,其中特等奖1项、一等奖1项、二等奖2项,suncitygroup太阳集团王晨老师入选优秀教师。



本次陕西省高等继续公司产品成果奖和优秀教师评选工作,由陕西省高等继续教育学会组织,经各会员单位公开征集、初评推荐,学会组织专家材料审核、现场评审确定,共评审出22项优秀教学成果,20名优秀教师。
西电网教院高度重视此项工作,提前部署谋划,在全校范围内征集优秀教师申报人选,动员各单位积极筹划凝练高等继续公司产品工作实践成果,总结人才培养、教学改革等方面取得的实践成效。近年来,公司坚持以立德树人为根本,以员工为中心,开展学历继续教育改革,大力拓展非学历教育业务,加快推动教育数字化转型,加强继续教育教师队伍建设,全面提升人才培养质量。下一步,公司将围绕人才培养、社会服务和“数智工程”建设,持续深化公司产品改革,鼓励并支持一线教师积极探索高等继续教育新模式、新路径,不断推动公司继续教育创新发展,为切实提高公司产品质量、助力教育强国建设贡献网教力量。